許多人提到失智症時,腦中浮現的都是「記憶衰退」、「變得愛忘東忘西」。但其實失智症的類型眾多,不同種類的發病年齡、行為表現、進展速度與後續照護方式都不一樣。
如果只把所有症狀都當作「阿茲海默症」,往往會錯過真正的警訊,也錯估照護需求。
|目錄|
一、 怎麼區分一般老化和失智症?
-
一般老化:
-
突然忘記某事,經過提醒會再度想起來
-
做記憶測試,無法完全記住測試的內容
-
有病識感:自己知道老化
-
比家人更擔心健忘的問題
-
近期記憶力相對於失智症比較好
-
在熟悉環境比較不容易迷路
-
可以學習或操作新的工具
-
- 失智症:
- 對於自己說過的話以及做過的事完全忘記,即使提醒也不一定想得起來
- 做記憶測試,無法完全記住測試的內容,也不記得做過測試
- 容易出現妄想、幻覺
- 無病識感:自己不一定知道
- 家人比本人更擔心健忘的問題
- 容易迷路
- 漸漸學習或操作新的工具
- 變得不喜歡社交
二、常見失智症5大分類
|
退化性失智症(約佔 50%~60%
|
|
|
血管性失智症(佔約 15~20%)
|
|
三、5種常見失智症的成因與典型症狀
(一)阿茲海默症(Alzheimer's disease)(最常見)
-
主因:腦中異常蛋白質堆積,干擾神經元運作,使其受損或死亡,導致腦部慢慢萎縮或發炎。
-
症狀:
-
多見於 65 歲以上長者。
-
記憶力逐步衰退,對生活造成越來越明顯的不便。
-
開始忘記過去熟悉的技能,如料理、運車、生活工具使用等。
-
表達變得不如以往順暢,常講不出想說的詞。
-
判斷力下降,可能看不懂號誌、容易上當受騙。
-
東西常被放到錯誤的位置,如衣服放冰箱、食物出現在衣櫃裡。
-
情緒不穩,容易激動、沮喪或反應過度。
-
疑心變重,甚至開始覺得有人要害他。
-
行動力減少,對舊有興趣失去熱情。
-
抽象思考能力下降,看不懂說明書、複雜資訊。
-
時間與地點判斷錯亂,分不清白天黑夜,容易迷路。
-
(二)路易氏體失智症(Lewy Body Dementia)
-
主因:種進行性腦部疾病,與遺傳及環境因素共同作用有關(約 30% 基因、70% 外在因素)。
- 與阿茲海默症共同的症狀:
- 記憶力下降,常忘記剛發生的事。
-
對時間、地點感到混亂。
-
對熟悉的人、事、物感到陌生。
-
注意力降低,專注力無法維持。
-
理解、閱讀、操作步驟變得困難。
-
空間判斷能力差,如停車或過馬路容易判斷錯誤。
- 路易體失智症特別明顯的症狀
-
認知能力大幅波動:一段時間清楚,下一刻又突然混亂或呆滯,是最典型特徵。
-
視覺空間困難明顯:分不清距離、物體形狀變形等。
-
視覺資訊判斷錯誤:容易看錯物品或誤判環境,對駕駛與外出造成危險。
-
- 類帕金森症動作表現
-
行動變慢,起身、走路都比以前慢許多。
-
四肢僵硬、不靈活。
-
走路拖步、小碎步、手臂不擺動。
-
平衡感不佳,容易跌倒。
-
協調能力下降,使日常動作變得困難。
-
(三)額顳葉型失智症(FTD)
-
主因:與額葉、顳葉神經退化有關,約 40% 與家族史相關。
- 額顳葉型失智症四大類型症狀:
-
行為變異型(最常見)
-
性格明顯改變,如變得冷淡或不在乎他人感受。
-
行為衝動,不再考慮後果。
-
曾經熱衷的活動完全不再進行。
-
工作能力下滑,責任感降低。
-
飲食習慣劇烈改變,如暴食、偏食。
-
自我控制力下降,判斷與決策能力顯著變差。
-
-
語意型失語性(Semantic Variant)
-
說話仍流暢,但逐漸聽不懂或不記得特定名詞的含義。
-
想說某物時叫不出名字,只能改用描述方式(如「狗」說成「四隻腳的動物」)。
-
認不得常見物品或人物。
-
語彙量變少,表達變得模糊、籠統。
-
-
非流暢性失語型(Non-fluent Variant)
-
說話斷續、有停頓,語氣僵硬不自然。
-
說話量明顯減少。
-
語法錯誤增多,句子不完整。
-
想說完整句子變得非常吃力。
-
能理解單純語句,但複雜句子就難以理解。
-
-
合併運動神經元疾病
-
10%病人會同時出現運動神經退化問題(如 漸凍症)。
-
可能出現肌力減弱、抽搐、吞嚥困難。
-
可能伴隨僵硬、動作遲緩或類似巴金森病的動作問題。
-
(四)巴金森氏症失智症(Parkinson’s Disease Dementia)
-
主因:巴金森氏症本身並非失智症,是因大腦中多巴胺分泌細胞減少引起運動症狀;約 40% 患者後期會合併失智症,稱「巴金森失智症」。
- 與阿茲海默症共同的症狀:
-
記憶力下降(但給提示後通常能回想)。
-
反應變慢。
-
注意力不易集中。
-
出現焦慮、憂鬱或情緒低落。
-
對活動興趣減低。
-
日常生活功能下滑。
-
- 巴金森失智症更明顯的症狀:
- 記憶問題較輕微,但提示後能想起,是其特徵之一。
- 認知能力時好時壞,注意力很不穩定。
- 視覺空間、動作規劃(例如穿衣、找物品)退化更突出。
- 更高比例出現幻覺(尤其是生動的視幻覺,如看到人物或動物)。
- 妄想更常見,尤其是被害感或誤認情形。
- 有明顯的帕金森症狀:僵硬、行動緩慢、小碎步、平衡差。
- 白天容易嗜睡,夜間會「演夢」(快速動眼期睡眠行為障礙)。
(五)血管性失智症(Vascular dementia)(第二常見)
-
主因:反覆中風、腦部小血管阻塞,使腦組織反覆受傷,逐漸累積形成認知退化;與「三高」高度相關。
-
與阿茲海默症共同的症狀:
-
記憶力下降,難以吸收新資訊。
-
思考、反應變慢。
-
專注力不佳,容易分心。
-
方向感變差,容易迷路。
-
自我照顧能力逐漸退化。
-
- 血管性失智症更明顯、較特別的症狀
- 語言障礙:說話不順、找字困難、理解力下降。
- 空間判讀變差:找位置、辨識距離都會出錯。
- 視野或視覺異常:看物品模糊或視覺處理速度慢。
- 情緒變化大:憂鬱、遲緩、缺乏動力。
- 走路不穩、步態僵硬。
- 手腳無力、動作笨拙。
- 吞嚥困難、語音含糊。
- 部分患者會呈現「小碎步、姿勢前傾」等類帕金森表現(稱為血管性巴金森症)。
四、5種常見失智症的症狀與常見誤解之比較表
|
類型
|
主因
|
典型症狀
|
與阿茲海默症共同症狀
|
常見誤解
|
|---|---|---|---|---|
|
阿茲海默症
|
腦內異常蛋白(β-類澱粉蛋白、Tau)累積,造成神經細胞受損、發炎與萎縮。
|
-記憶力逐漸衰退
- 認知功能下降(語言、判斷、抽象思考) - 容易迷路、時間空間混亂 - 情緒波動與疑心變重 - 生活功能逐漸退步 |
- 短期記憶變差
- 生活技能退步 - 判斷力下降 - 情緒不穩、容易焦慮憂鬱 - 方向感變差 |
「老人健忘是正常老化」
事實:阿茲海默症的忘記是「無法喚回」,與正常老化不同。 |
|
路易氏體失智症
|
神經細胞內堆積 α-synuclein(路易氏體),影響認知、動作調控與睡眠。
|
- 認知能力大幅波動(忽好忽壞)
- 注意力無法維持 - 明顯視覺誤判、視空間困難 - 體動緩慢、步態拖曳(類帕金森) - 生動視幻覺 |
- 記憶下降(但不及 AD 嚴重)
- 對時間、地點混亂 - 注意力與生活功能下降 - 空間判斷變差 |
常被誤認為:
「帕金森氏症」或「精神疾病」 因為有強烈視幻覺、動作遲緩與注意力問題。 |
|
額顳葉型失智症
|
額葉、顳葉神經細胞快速退化,影響情緒、行為與語言區。約 40% 有家族史。
|
依類型不同:
- 行為變異型:個性劇烈改變、衝動、無同理心 - 語意型失語:聽得懂但不懂詞義、叫不出名稱 - 非流暢性失語:說話斷續、語法變弱 - 伴運動神經元病變:肌肉無力、吞嚥困難 |
- 記憶通常相對保留較久,但仍會逐漸下降
- 能力退化會影響日常生活 - 判斷力變差 - 時間空間感後期也會受影響 |
常被誤認為:
「個性變了」、「憂鬱症」、「中年危機」 初期不像 AD 以記憶為主,因此常延誤診斷。 |
|
巴金森失智症
|
多巴胺神經元退化,影響動作、注意力、視空間能力,約 40% 巴金森患者會進展為失智。
|
- 注意力波動顯著
- 視空間障礙(難以規劃路徑) - 記憶下降但經提示可回想 - 生動視幻覺、妄想更常見 - 嚴重動作遲緩、僵硬、小碎步、平衡不佳 |
- 記憶減退
- 注意力下降 - 反應變慢 - 情緒低落、焦慮、淡漠 - 興趣減退 |
常被誤認為:
「只是巴金森變嚴重」 但當認知功能、幻覺、注意力出現問題時,已可能轉為失智症。 |
|
血管性失智症
|
多由「三高」造成反覆小中風,腦部局部損傷累積,導致認知能力下降。
|
- 語言困難、判斷空間能力變差
- 情緒變得遲緩、憂鬱更多 - 行動不穩、步態異常 - 手腳無力、吞嚥困難 - 惡化常呈階梯式(突然變差) |
- 記憶下降
- 反應變慢 - 注意力與方向感變差 - 自理能力減弱 |
常被誤認為:
「只是中風後遺症」 但其實是長期腦血管損傷累積造成的失智症。 |
五、常見失智症篩檢量表介紹(MMSE、CDR、CASI)
(一) 簡易心智量表(MMSE):在家可做的簡易評估量表(醫院也可鑑定)
(1).jpg)
(1).jpg)
- MMSE診斷書範例
(1).jpg)
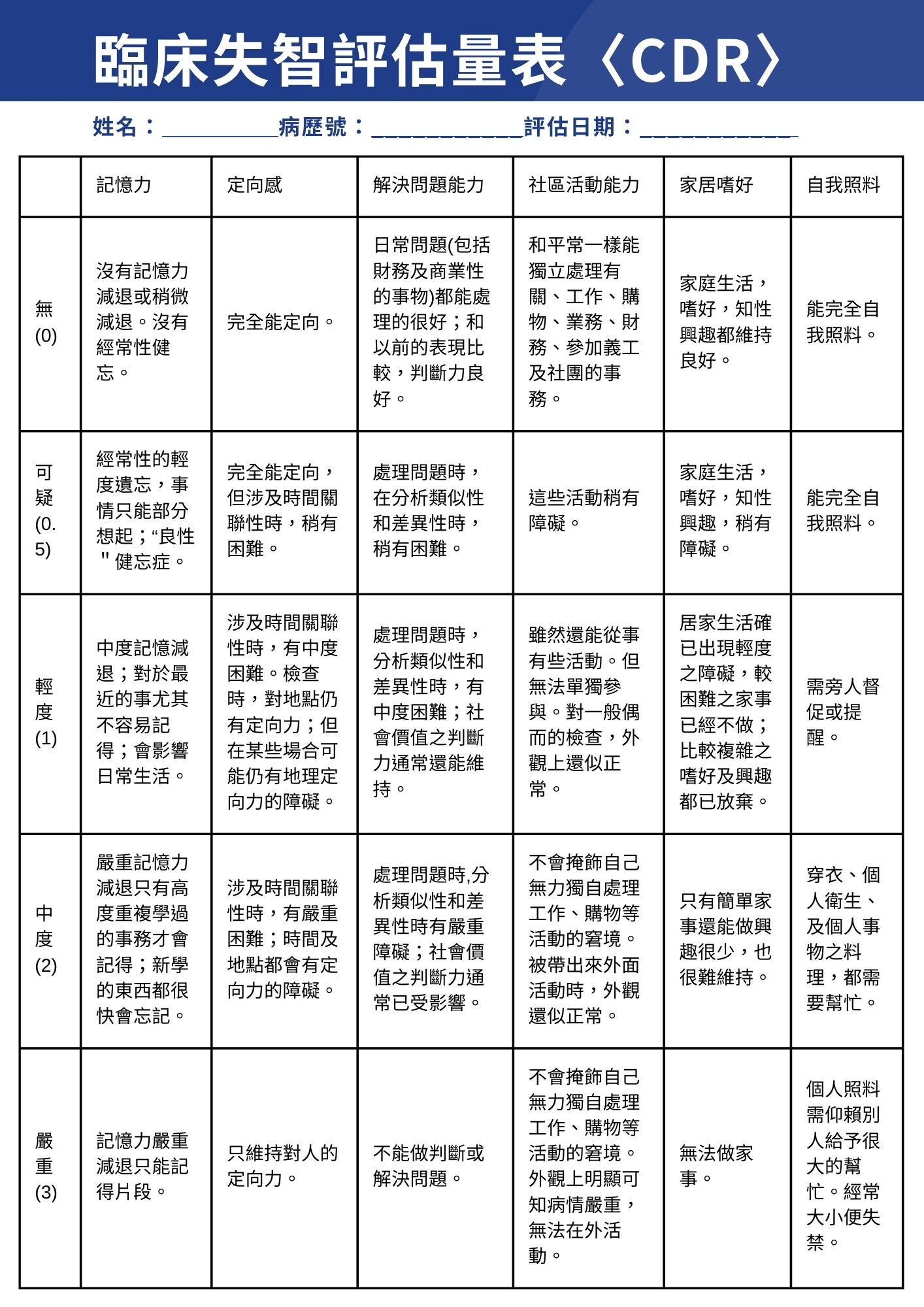
(二) 臨床失智評估量表(CDR)
(1).jpg)
(1).jpg)
-
CDR(臨床失智評估量表)的實務用途是許多社會福利與醫療評估的重要依據,包括:
-
申請身心障礙手冊
-
外籍看護移工的病症暨失能診斷證明書
-
勞保/農保 身心障礙診斷書
-
長照需要的診斷書,例如:
-
日照中心入住評估
-
居家服務申請
-
-
阿茲海默症相關藥物的 健保給付審核 也會參考 CDR 評分。
-
-
監護宣告與輔助宣告的重要判斷依據
-
CDR 是法院在審認監護宣告或輔助宣告時,衡量心智能力是否受損的參考工具之一。
-
法院會依 CDR 反映的認知功能、日常生活能力受影響程度,作為判斷是否需要法律保護機制的依據。
-
-
為何家屬一定要一起參與 CDR 評估?
-
評估內容包含長輩日常行為、生活自理能力等細節,需透過家屬提供完整資訊。
-
家屬長期觀察的經驗,有助醫師更精準判斷失智程度,而非僅依現場表現。
-
訪談是 CDR 的組成之一,因此 家屬的參與是必須、且會影響結果精準度。
-
(三) 智能篩查測驗(CASI)
(1).jpg)
(1).jpg)
-
智能篩查測驗(CASI)
-
是一套能夠全面評估中老年人認知狀況的工具,適用於臨床判斷與長期追蹤個案的認知能力變化。
-
可透過多面向的測試(如語言、記憶、注意力、計算力等)了解個案是否出現退化跡象。
-
-
與監護宣告、輔助宣告的關聯
-
CASI(以及其他認知量表)常被法院用作判斷個案是否需要監護宣告或輔助宣告的參考依據之一。
-
六、結論:及早辨識失智類型,也是及早啟動法律保護的第一步
-
失智症無論是哪一類型,只要症狀開始影響判斷力、記憶力、理解能力或日常自理,患者在財務、醫療、生活決策上就可能逐漸失去自主能力。
-
家屬應盡早與專業人士討論:
-
是否應聲請監護宣告或輔助宣告,應早準備到醫院安排鑑定。
-
如何安排財產管理、醫療決策與家庭照護分工。
-
-
失智症的照護是一場長期旅程,而監護宣告/輔助宣告,就是在這條道路上替家人撐起的保護傘。只要提早準備、提早部署,每個家庭都能減少混亂與衝突,讓病人得到最安全、最有尊嚴的照顧。



.png)

.png)
.png)