前導文章1.【印鑑證明用途、申請與重要性】
前導文章2.【印鑑證明是什麼?如何申請呢?-全謹代書事務所】
想要替未成年子女(未滿18歲)申請印鑑證明需要準備哪些資料?而隨著父母婚姻關係、對未成年子女監護關係不同,又相對應要提出哪些不同的文件呢?以下按照不同情況為您解答!
|目錄|
前導文章2.【印鑑證明是什麼?如何申請呢?-全謹代書事務所】
想要替未成年子女(未滿18歲)申請印鑑證明需要準備哪些資料?而隨著父母婚姻關係、對未成年子女監護關係不同,又相對應要提出哪些不同的文件呢?以下按照不同情況為您解答!
|目錄|
一、替未成年子女申請印鑑證明所需資料
雖說胎兒出生、報戶口後,爸媽就可以代理替子女申請印鑑證明,但原則上需要父母雙方「共同」替未成年子女辦理,所需資料如下
-
申請人(法定代理人)國民身分證正本
-
申請人印章
-
未成年子女國民身分證影本或有效之中華民國護照、入國證明文件或其他身分證明文件影本
-
未成年子女印鑑章

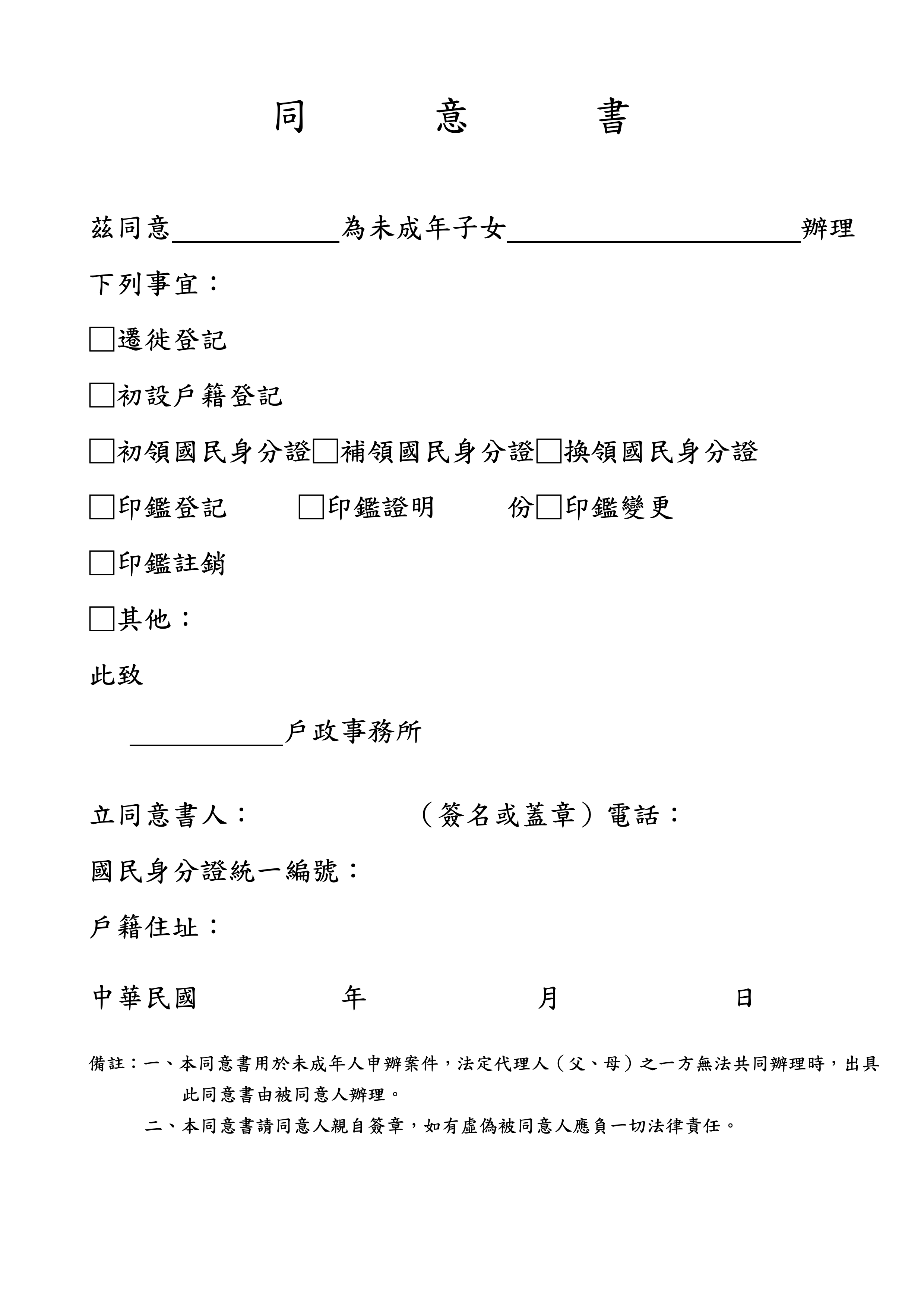
▲印鑑證明範例
【情境一】父母離婚(共同監護),只由一方替未成年子女申請
若因為父母離婚,子女由爸爸媽媽共同監護,但要由父或母一方單獨辦理子女的印鑑證明時,則需要出具他方親筆同意書,並且附上其他法定代理人的身分證明文件影本。
-
申請人(例如:父)國民身分證正本
-
申請人印章
-
他方(例如:母)國民身分證影本
-
他方親筆同意書
-
未成年子女國民身分證影本或有效之中華民國護照、入國證明文件或其他身分證明文件影本
-
未成年子女印鑑章
【情境二】父母離婚(單方監護)
若父母離婚,確定由父或是母單方監護,則可單獨替未成年子女申請印鑑證明,不需要他方同意書或是證件影本即可辦理。
-
申請人(例如:父)國民身分證正本
-
申請人印章
-
未成年子女國民身分證影本或有效之中華民國護照、入國證明文件或其他身分證明文件影本
-
未成年子女印鑑章
二、申請印鑑證明特別注意事項
1. 若出具親筆同意書的一方在海外,則需要額外經過海外驗證
- 若在中國、香港、澳門地區作成:
- 經行政院設立或指定之機構或委託之民間團體驗證
- 舉例:在中國,則需要出具經過中國公證的委託授權書
- 若父母在其他海外地區
- 需要經過我國駐外館處驗證
2. 須至「小孩戶籍地」的戶政事務所申請
三、【印鑑證明】申請流程與所需文件
1.申請文件:
- 身分證正本(不可用駕照or健保卡替代)
- 準備一顆刻有姓名的印章
- 若是委託申請,需備妥委託書+委託人身分證正反面影本
- 若是未成年人申請,需由法定代理人(父母攜帶身分證共同辦理)代為辦理
2. 申請流程:
- 備妥以上證件到戶政事務所提出申請
- 戶政事務所櫃台審核證件(證件若未齊,開立缺件告知單)
- 核對印鑑章(印章與印鑑章上用印是否符合,不符者退件)
- 列印印鑑證明
- 列印申請書
- 申請人確認無誤後簽章
- 系統存檔
- 印鑑證明用印
- 繳交20元規費並取得收據即完成
.jpg)
【全謹代書事務所社群上線啦!】
看文章卻覺得字太多、太複雜嗎?
快來追蹤【全謹代書事務所】官方
FB、IG、YouTube、TikTok(抖音)、小紅書
想看簡單易懂的圖文,或是想透過生動活潑的短影音學習知識,官方社群都能滿足你!
看文章卻覺得字太多、太複雜嗎?
快來追蹤【全謹代書事務所】官方
FB、IG、YouTube、TikTok(抖音)、小紅書
想看簡單易懂的圖文,或是想透過生動活潑的短影音學習知識,官方社群都能滿足你!




(1).png)


.png)